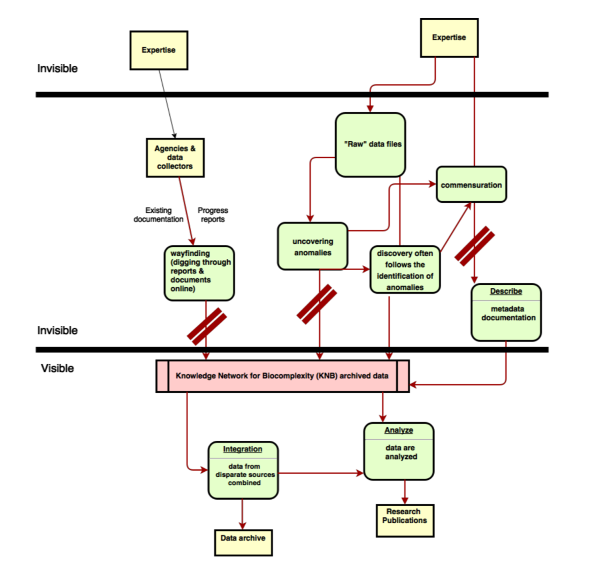
Database designers and archivists are central to improving natural resource management, deploying instruments and standards to achieve data interoperation. This research explores practices and politics of making data open as a site for unpacking who data are for and what purposes they serve. By following the technical practices of data workers looking primarily at their GitHub data, I highlight the different transformations that data undergo. Based on these findings, this research informs the design of data archives and interfaces that treat the history of data as seamful, or as selective revealing complexity.
